BİZE ULAŞIN
Şikayet, Öneri, Memnuniyet, İstek Formu
Geri Bildirim Durumu Sorgulama
HIZLI ERİŞİM
ÜNİKYS
İLETİŞİM
ENGLISH
YABANCI DİLLER YÜKSEKOKULU
ANASAYFA
YÜKSEKOKUL
Hakkında
Yönetim
Müdür
Müdür Yardımcıları
Bölüm Başkanları
Yüksekokul Yönetim Kurulu
Yüksekokul Kurulu
Misyon ve Vizyon
Dökümanlar ve Mevzuat
Kalite Güvence Sistemi
YÖK Kalite Güvence Yönergesi
Ordu Üniversitesi Kalite Güvence Yönergesi
Kalite El Kitabı
2025
2024
Ordu Üniversitesi Kalite Politikası
Birim Kalite Komisyonu ve Kararları
Web Sitesi Kurulu
Birim Eylem Planları
2026 Birim Eylem Planı
2025 Birim Eylem Planı İzleme Çizelgesi
2025 Birim Eylem Planı
2024 Birim Eylem Planı
Birim Kalite Raporları
2025 BİDR
2024 BİDR
2023 BİDR
Birim Danışma Kurulu
Üyeler
Kurul Toplantıları
2025/01 Sayılı Toplantı
Memnuniyet Anket ve Sonuçları
Öğrenci Memnuniyet Anket Sonuçları
PUKÖ İyileştirme Sonuçları
Kalite Hizmet Standartları
Kalite Güvence Sistemi Geri Bildirim QR Kodu
Faaliyet Raporları
2025 Yılı Faaliyet Raporu
2024 Yılı Faaliyet Raporu
2023 Yılı Faaliyet Raporu
Kamu İç Kontrol Standartları
Görev Tanımları
İş Akış Şemaları
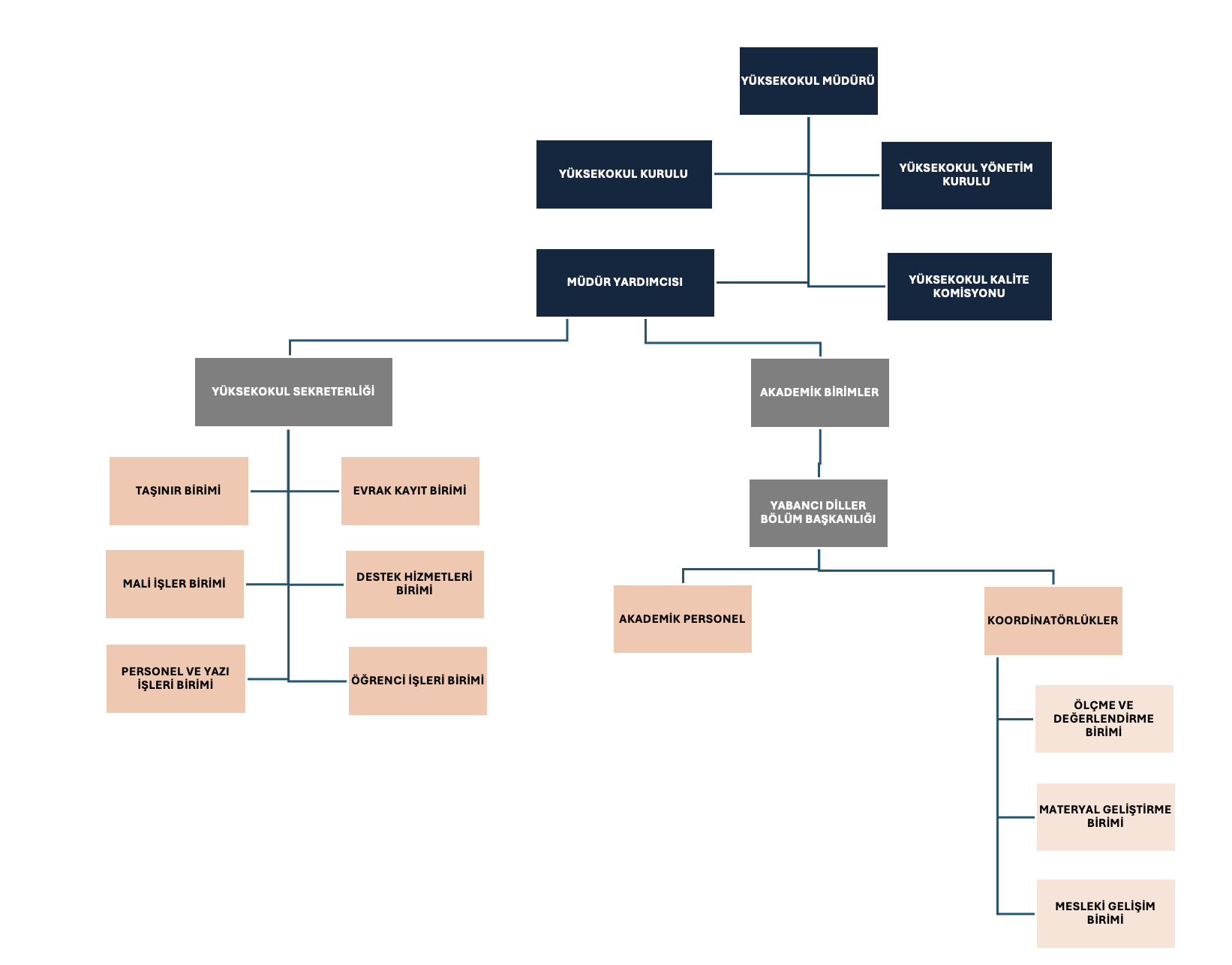
Organizasyon Şeması
Toplumsal Katkı
Toplumsal Katkı Birim Komisyonu
2026 Toplumsal Katkı Eylem Planı
Etkinlikler
2025-2026 DAAD Etkinliği
Mezun-Öğrenci Buluşması
İngilizce Kitap Okuma Etkinliği
AKADEMİK
Akademik Personel
Koordinatörlükler
Ölçme ve Değerlendirme Birimi
Görevler
Sınav Komisyonları
Sınav İçerikleri
Konuşma Sınavları
Yazma Sınavları
Dinleme Sınavları
Yazma ve Konuşma Sınav Değerlendirmesi
Sayılarla Dil Sınavları
VTest Sınav Merkezi
Sınav Örnekleri
Erasmus Programı İYS Örnekleri
Değerlendirme Ölçütü Örnekleri
Materyal Geliştirme Birimi
Mesleki Gelişim Birimi
Peer Observation
Özlük İşleri
İDARİ
İdari Personel
BÖLÜMLER
Genel Bilgiler
ENG100 Birimi
ENG130&ENG150 Birimleri
ÖĞRENCİ
Öğrenci Bilgi Sistemi
Engelli Öğrenci
Öğrenim Yönetim Sistemi
Ders Programı
2025-2026 Bahar Dönemi Ders Programı
Sınav Programı
Akademik Takvim
Akademik Danışmanlık
Kurslar
Formlar ve Dilekçeler
ODÜ Wi-Fi
Yabancı Dil Laboratuvarı
2024-2025 Akademik Yılı Öğrenci Memnuniyet Anketi
2023-2024 Akademik Yılı Memnuniyet Anketi
Faydalı Linkler
Sıkça Sorulan Sorular
AKADEMİK REDAKSİYON
İLETİŞİM
Yabancı Diller Yüksekokulu İletişim
Üniversite Telefon Rehberi
Organizasyon Şeması
Kayıt Tarihi 17.08.2023 14:57:56 - Düzenmele Tarihi 13.01.2026 11:10:45